XDR Forensics Task Flow and Management
Introduction
Section titled “Introduction”In today’s dynamic digital environment, managing tasks efficiently within a software system is crucial for reliability, flexibility, and optimal performance. This guide explores a sophisticated task management system designed to handle a wide range of operational scenarios, focusing on task retrieval, execution, prioritization, and system resilience against failures and network disruptions.

Architecture: XDR Forensics Task Flow and Management
Task Retrieval and Execution
Section titled “Task Retrieval and Execution”The Role of the XDR Forensics Console
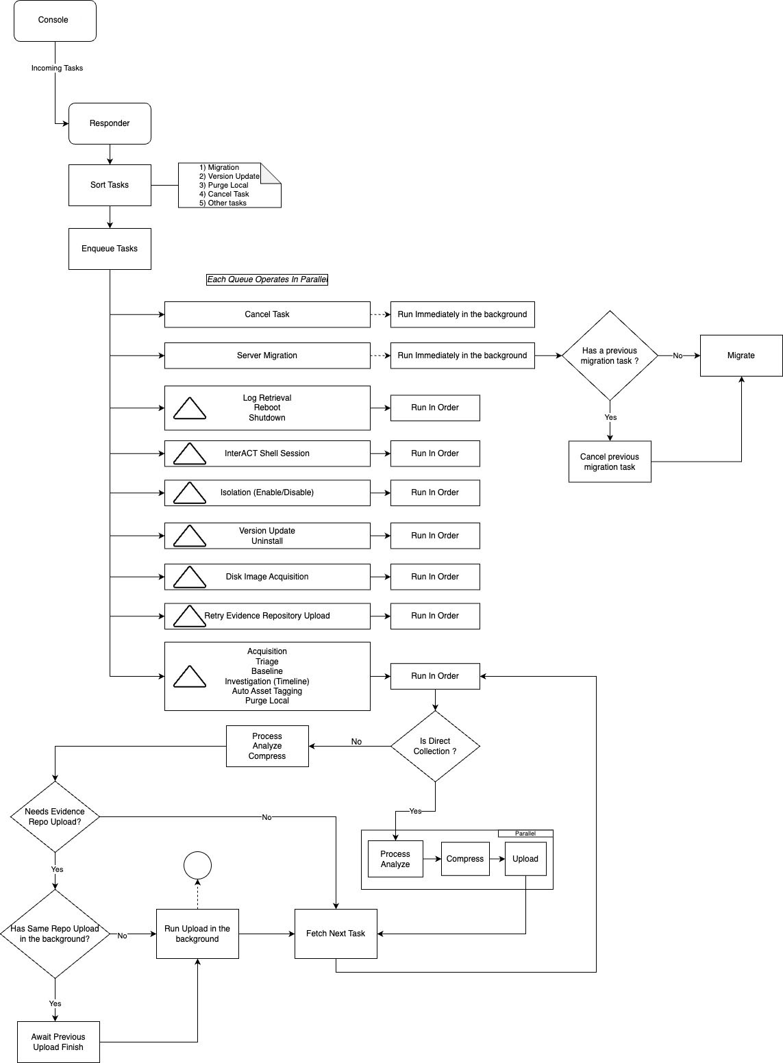
Section titled “The Role of the XDR Forensics Console”The XDR Forensics platform features an intuitive web-based console designed to orchestrate and dispatch tasks to designated remote XDR Forensics responders effectively. Serving as the nerve center for task allocation, this console guarantees that each task is accurately assigned for execution, optimizing operational efficiency. Within this ecosystem, assigning a specific task to a particular asset is termed a ‘task assignment,’ ensuring a clear, one-to-one correspondence between tasks and assets for precise management and tracking.
Mechanisms for Task Checking
Section titled “Mechanisms for Task Checking”To accommodate diverse operational needs and customer network policies, the system employs two primary mechanisms for task checking:
- Regular Interval Checks: Tasks are checked on each responder visit (HTTP(S) polling to the Console). Visit intervals are not fixed: they scale dynamically with deployment type (SaaS vs on-prem) and organization size (managed asset count), within defined bounds—see Visit interval in the responder architecture overview.
- The NATS Protocol: For immediate task fetching or near real-time communications with assets, the system incorporates a specialized protocol named “NATS.” This protocol is designed to bypass the standard checking intervals, allowing for urgent tasks to be retrieved and executed with minimal delay
Task Checking Intervals
Task-checking via HTTP(S) visits uses dynamically scaled intervals (from environment defaults up to a maximum of 10 minutes on-prem or 20 minutes in SaaS at very large scale), as described in the responder architecture documentation. NATS (when available) can prompt a responder to fetch a new assignment immediately, independent of the current visit schedule.
Task Prioritization and Execution Order
Section titled “Task Prioritization and Execution Order”Prioritization of Critical Tasks
Section titled “Prioritization of Critical Tasks”Certain tasks, such as “cancel tasks,” receive priority in the execution queue. This prioritization is crucial to prevent delays in the cancellation process, ensuring tasks are halted promptly when required.
Execution Order and FIFO Queue Model
Section titled “Execution Order and FIFO Queue Model”The system employs a first-in, first-out (FIFO) queue model for task execution. This model ensures that tasks are processed in the order received, with special consideration given to tasks that might block or delay subsequent operations unnecessarily.
Handling of Failed Tasks and Network Disruptions
Section titled “Handling of Failed Tasks and Network Disruptions”Tasking Assignment interruptions
Section titled “Tasking Assignment interruptions”If a Tasking Assignment has been collected by the Responder but is interrupted before the completion of collection, triage, or analysis, the task will not resume where it left off. Instead, this interruption will result in a task failure. Such failures are automatically recorded within the console’s tasking details.
When this occurs, the status of the task in the XDR Forensics console will reflect the failure, and it will be necessary to manually restart or initiate a new task to ensure that the intended data collection and analysis are completed. This approach ensures clarity and accuracy in managing task assignments, even in cases of unexpected interruptions.
Retry Mechanisms for File Uploads
Section titled “Retry Mechanisms for File Uploads”For tasks that require file uploads, such as uploading to an evidence repository, the system includes built-in retry mechanisms. These mechanisms are activated to re-attempt uploads if network issues interrupt the process. The number of retries and the specific procedures for handling these retries vary depending on the task type and the destination of the file.
Additionally, if “direct collection” is enabled for an acquisition task and a failure occurs, the user must restart the acquisition process from the beginning. This ensures that all necessary data is properly collected without partial or corrupt files.
Data Purging and Task Cancellation
Section titled “Data Purging and Task Cancellation”A specialized “purge local” task type exists for efficiently cleaning up local data related to completed or failed tasks. This function is crucial for maintaining optimal disk space utilization and efficient system resource allocation.
System Flexibility and Customer Policies
Section titled “System Flexibility and Customer Policies”This guide emphasizes the importance of a flexible system that can adapt to diverse customer policies, including specific network configurations and security requirements. The choice of protocols and mechanisms for task management is influenced by these diverse operational needs.
Documentation and System Improvements
Section titled “Documentation and System Improvements”Continuous improvement is a cornerstone of system development. The commitment to updating documentation reflects ongoing efforts to refine task management processes and system functionalities based on operational insights and technical advancements.
Technical Implementation Details
Section titled “Technical Implementation Details”The guide offers an in-depth examination of the system’s technical underpinnings, including the utilization of the “NATS” protocol, dynamic adjustment of task-checking intervals, and the logic behind task prioritization and queue management. These details offer a comprehensive understanding of the system’s operational logic and its capability to handle various scenarios efficiently.
Conclusion
Section titled “Conclusion”Efficient task management is pivotal in ensuring the reliability and performance of software systems. Through innovative mechanisms, such as the air console and NATS protocol, alongside dynamic task-checking intervals and a robust FIFO queue model, the system outlined in this guide represents a state-of-the-art solution for managing tasks in complex software environments. The emphasis on flexibility, resilience, and continuous improvement underscores the system’s readiness to meet the evolving demands of modern digital operations.